DIY Arduino

Post Reply
dushancc
Corporal
Corporal
Posts: 8
Joined: Wed Nov 28, 2012 8:45 pm
Location: Nugegosa

DIY Arduino

Post by dushancc » Fri Nov 30, 2012 11:48 am

For a robot I have designed a custom arduino sketch to make a custom low profile PCB. Can you review it and tell me if there is something wrong. I want good analog input accuracy as I have some analog inputs. Please tell me if there is anything I have to improve or add or edit.
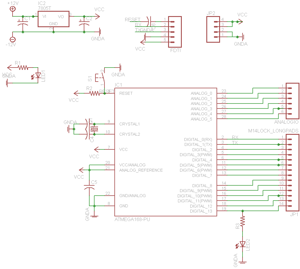
This is my sketch
This is my sketch
arduinoDIY.png (24.02 KiB) Viewed 21191 times
Thank you :geek:
User avatar
SevenZero
Major
Major
Posts: 263
Joined: Sun Nov 01, 2009 8:37 pm

Re: DIY Arduino

Post by SevenZero » Fri Dec 07, 2012 1:30 am

The first thing I would like to ask you is to use an original regulator. Duplicates doesn't give you 5V accurately. The other thing I would like to suggest is to download the schematics from Arduino site. Then have a look at their techniques, regulators used on achieving this task.

Arduino is a very high quality product and not to mention, you can buy Arduino products in Sri Lanka from TRONIC.LK.
User avatar
SemiconductorCat
Major
Major
Posts: 455
Joined: Mon Aug 22, 2011 8:42 pm
Location: currently in hyperspace

Re: DIY Arduino

Post by SemiconductorCat » Fri Dec 07, 2012 8:17 pm

Using a quality precise regulator is always fine. But I couldn't agree on using it as the voltage reference.
No matter how good your regulator is, it may vary with temperature. Regulator was engineered to drain
a high current for a acceptable regulation factor, but you can't except precision scale integrity on it's
voltage regulation.

There are voltage references which are designed specially designed for that.
such as chips which are based on bangap voltage reference principle.:
http://en.wikipedia.org/wiki/Bandgap_voltage_reference


What is your budget? Some people just connect a high quality zener diode too.
In some precise AD conversion units I have seen TPS415 device.
Maximum have selling voltage reference chips too.
http://www.maximintegrated.com/products/references/

Since you could find a good chip easy by heading to digitkey.com , so I don't need
to promote any products here know.



[voltage reference will be input to a Sigma delta encoding unit, so when you don't
have correct voltage then you will need to calibrate it. You could do that clabiration in
either software or hardware].

If I were you I just simply use software clabiration method. It's just simply a lookup table.
Don't except even your precisely fabricated Sigma Delta module will work precisely linearly.
So always you need some clabrication.
User avatar
SemiconductorCat
Major
Major
Posts: 455
Joined: Mon Aug 22, 2011 8:42 pm
Location: currently in hyperspace

Re: DIY Arduino

Post by SemiconductorCat » Fri Dec 07, 2012 8:27 pm

Hi, another thing,

you need to connect a capacitor across your S1 switch. I guess that you directly input a line to a CMOS technology
right?


There may be many things, I've just reviewed this lightly. I got my final year project to complete,have
lack of time these days.
Post Reply

Return to “Arduino”