Code: Select all
// Arduino code for the H_BRIDGE TUTORIAL
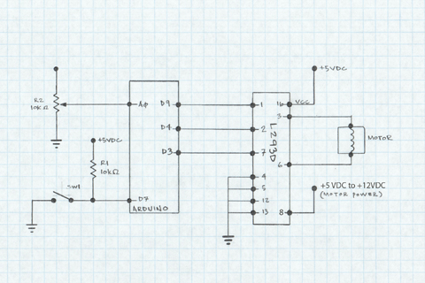
int switchPin = 7; // switch input
int motor1Pin = 3; // H-bridge leg 1
int motor2Pin = 4; // H-bridge leg 2
int speedPin = 9; // H-bridge enable pin
int ledPin = 13; //LED
int potPin = 0;
int speed = 0;
void setup() {
// set the switch as an input:
Serial.begin (9600);
pinMode(switchPin, INPUT);
// set all the other pins you're using as outputs:
pinMode(motor1Pin, OUTPUT);
pinMode(motor2Pin, OUTPUT);
pinMode(speedPin, OUTPUT);
pinMode(ledPin, OUTPUT);
// set speedPin high so that motor can turn on:
digitalWrite(speedPin, HIGH);
// blink the LED 3 times. This should happen only once.
// if you see the LED blink three times, it means that the module
// reset itself,. probably because the motor caused a bownout
// or a short.
blink(ledPin, 3, 100);
}
void loop() {
// if the switch is high, motor will turn on one direction:
if (digitalRead(switchPin) >0) {
digitalWrite(motor1Pin, LOW); // set leg 1 of the H-bridge low
digitalWrite(motor2Pin, HIGH); // set leg 2 of the H-bridge high
speed = analogRead(potPin);
speed = 793 + (speed/6);
analogWrite (speedPin, speed);
Serial.println(speed);
delay (50);
}
// if the switch is low, motor will turn in the other direction:
else {
digitalWrite(motor1Pin, HIGH); // set leg 1 of the H-bridge high
digitalWrite(motor2Pin, LOW); // set leg 2 of the H-bridge low
speed = analogRead(potPin);
speed = 793 + (speed/6);
analogWrite (speedPin, speed);
Serial.println(speed);
delay (50);
}
}
/*
blinks an LED - SIGNIFIES RESET AND ARDUINO SHUTDOWN
*/
void blink(int whatPin, int howManyTimes, int milliSecs) {
int i = 0;
for ( i = 0; i < howManyTimes; i++) {
digitalWrite(whatPin, HIGH);
delay(milliSecs/2);
digitalWrite(whatPin, LOW);
delay(milliSecs/2);
}
}
