Musical DoorBell with PIC16F84A

Microcontroller Topics

What do you think about this example?

Poll ended at Fri Apr 23, 2010 5:00 pm

Very good
10
83%
Good
2
17%
Bad
0
No votes
Very bad
0
No votes
 
Total votes: 12
User avatar
Rksk
Major
Major
Posts: 730
Joined: Thu Jan 07, 2010 4:19 pm
Location: Rathnapura, Sri Lanka

Musical DoorBell with PIC16F84A

Post by Rksk » Thu Apr 22, 2010 5:00 pm

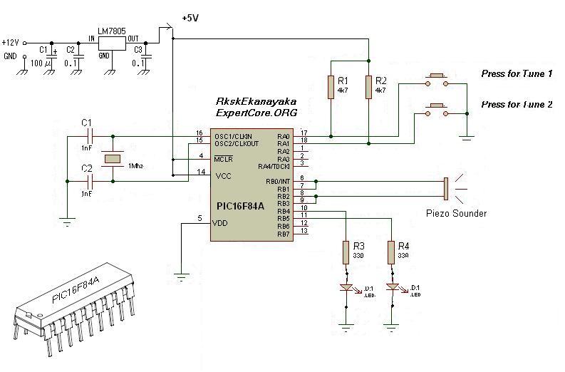
There is a circuit and ASM code for a simple Musical Door Bell with PIC16F84A.
circuit.JPG
circuit.JPG (44.48 KiB) Viewed 21537 times
Doorbell.zip
ASM source
(3.06 KiB) Downloaded 1907 times



Please reply your comments!

thankz.
Image
Last edited by Rksk on Thu Apr 29, 2010 6:15 pm, edited 4 times in total.
User avatar
Magneto
Major
Major
Posts: 430
Joined: Wed Jul 15, 2009 1:52 pm
Location: London

Re: Musical DoorBell with PIC16F84A

Post by Magneto » Thu Apr 22, 2010 5:21 pm

Dear Friend ,

It is very good , that you have published an article , while you also learning and get some hints from robot.lk.
So in this way , you can share your knowledge with lots of friends like you , who is willing to learn micro controllers and
other electronic stuff. One day you can happy , that you have done some thing for technical development of sri lanka ,
by helping to young developers.

So please continue this good work of knowledge sharing.

Good Luck !!!!!!!1
User avatar
Rksk
Major
Major
Posts: 730
Joined: Thu Jan 07, 2010 4:19 pm
Location: Rathnapura, Sri Lanka

Re: Musical DoorBell with PIC16F84A

Post by Rksk » Thu Apr 22, 2010 7:06 pm

Thankz magneto!

still i'm at the start learnining. i will do it with learning.
User avatar
Neo
Site Admin
Site Admin
Posts: 2642
Joined: Wed Jul 15, 2009 2:07 am
Location: Colombo

Re: Musical DoorBell with PIC16F84A

Post by Neo » Thu Apr 22, 2010 9:15 pm

This is excellent. Keep up the good work !!!
User avatar
Shane
Captain
Captain
Posts: 226
Joined: Sun Jul 19, 2009 9:59 pm
Location: Jönköping, Sweden

Re: Musical DoorBell with PIC16F84A

Post by Shane » Thu Apr 22, 2010 10:30 pm

Very good really. Can you please provide PCB layout as well (Seems the images are from Proteus, so you could take the PCB layout quite easily?).

Also I would try this on a smaller micro like PIC 12 series or ATtiny series. How do you think Magneto... is it possible to do without a code change to RkskEkanayaka's code?
User avatar
Rksk
Major
Major
Posts: 730
Joined: Thu Jan 07, 2010 4:19 pm
Location: Rathnapura, Sri Lanka

Re: Musical DoorBell with PIC16F84A

Post by Rksk » Fri Apr 23, 2010 4:27 pm

Shane wrote:Can you please provide PCB layout as well (Seems the images are from Proteus, so you could take the PCB layout quite easily?).

There is the proteus schematic design file.
DOORBELL_SCHEMATIC.zip
(9.27 KiB) Downloaded 1529 times
User avatar
Shane
Captain
Captain
Posts: 226
Joined: Sun Jul 19, 2009 9:59 pm
Location: Jönköping, Sweden

Re: Musical DoorBell with PIC16F84A

Post by Shane » Fri Apr 23, 2010 6:13 pm

Hello, can you put png images of the layout please? (Just get screenshots of exact size).
User avatar
Rksk
Major
Major
Posts: 730
Joined: Thu Jan 07, 2010 4:19 pm
Location: Rathnapura, Sri Lanka

Re: Musical DoorBell with PIC16F84A

Post by Rksk » Fri Apr 23, 2010 10:55 pm

Hi shane,

my proteus version doesn't give pcb layout because of it is a patch of a lite version, therefore it hasn't librabries for all the componots. sorry.

if anyone can put pca layout, It will be a good work.

thankz.
User avatar
Shane
Captain
Captain
Posts: 226
Joined: Sun Jul 19, 2009 9:59 pm
Location: Jönköping, Sweden

Re: Musical DoorBell with PIC16F84A

Post by Shane » Sat Apr 24, 2010 4:59 am

Sorry, not possible.
DeepakPatil23
Sergeant
Sergeant
Posts: 20
Joined: Mon May 23, 2011 7:16 pm

Re: Musical DoorBell with PIC16F84A

Post by DeepakPatil23 » Mon May 23, 2011 7:52 pm

Sound of the Piezo speaker is very low and also i tried with speaker in that no sound just little bit bit sound. can u help me for loud sound as for doorbell. and one more this asm code can convert in c program if can plz... send me that.
:?: :?: :?:
Thanks,
Regards, :) :idea:

Deepak
Post Reply

Return to “Microcontrollers”