Page 1 of 4
Musical DoorBell with PIC16F84A
Posted: Thu Apr 22, 2010 5:00 pm
by Rksk
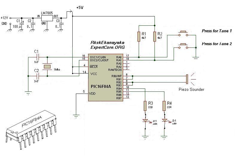
There is a circuit and ASM code for a simple Musical Door Bell with PIC16F84A.

- circuit.JPG (44.48 KiB) Viewed 20047 times
Please reply your comments!
thankz.

Re: Musical DoorBell with PIC16F84A
Posted: Thu Apr 22, 2010 5:21 pm
by Magneto
Dear Friend ,
It is very good , that you have published an article , while you also learning and get some hints from robot.lk.
So in this way , you can share your knowledge with lots of friends like you , who is willing to learn micro controllers and
other electronic stuff. One day you can happy , that you have done some thing for technical development of sri lanka ,
by helping to young developers.
So please continue this good work of knowledge sharing.
Good Luck !!!!!!!1
Re: Musical DoorBell with PIC16F84A
Posted: Thu Apr 22, 2010 7:06 pm
by Rksk
Thankz magneto!
still i'm at the start learnining. i will do it with learning.
Re: Musical DoorBell with PIC16F84A
Posted: Thu Apr 22, 2010 9:15 pm
by Neo
This is excellent. Keep up the good work !!!
Re: Musical DoorBell with PIC16F84A
Posted: Thu Apr 22, 2010 10:30 pm
by Shane
Very good really. Can you please provide PCB layout as well (Seems the images are from Proteus, so you could take the PCB layout quite easily?).
Also I would try this on a smaller micro like PIC 12 series or ATtiny series. How do you think Magneto... is it possible to do without a code change to RkskEkanayaka's code?
Re: Musical DoorBell with PIC16F84A
Posted: Fri Apr 23, 2010 4:27 pm
by Rksk
Shane wrote:Can you please provide PCB layout as well (Seems the images are from Proteus, so you could take the PCB layout quite easily?).
There is the proteus schematic design file.
Re: Musical DoorBell with PIC16F84A
Posted: Fri Apr 23, 2010 6:13 pm
by Shane
Hello, can you put png images of the layout please? (Just get screenshots of exact size).
Re: Musical DoorBell with PIC16F84A
Posted: Fri Apr 23, 2010 10:55 pm
by Rksk
Hi shane,
my proteus version doesn't give pcb layout because of it is a patch of a lite version, therefore it hasn't librabries for all the componots. sorry.
if anyone can put pca layout, It will be a good work.
thankz.
Re: Musical DoorBell with PIC16F84A
Posted: Sat Apr 24, 2010 4:59 am
by Shane
Sorry, not possible.
Re: Musical DoorBell with PIC16F84A
Posted: Mon May 23, 2011 7:52 pm
by DeepakPatil23
Sound of the Piezo speaker is very low and also i tried with speaker in that no sound just little bit bit sound. can u help me for loud sound as for doorbell. and one more this asm code can convert in c program if can plz... send me that.
Thanks,
Regards,
Deepak