If you are from Sri Lanka, you can buy all these components from TRONIC.LK.
Code: Select all
$baud = 9600
$crystal = 11059200
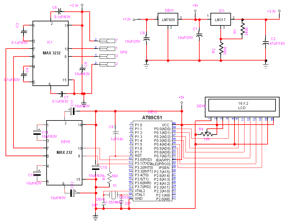
Config Lcd = 16 * 2
Config Lcdpin = Pin , Db4 = P0.2 , Db5 = P0.3 , Db6 = P0.4 , Db7 = P0.5 , E = P0.1 , Rs = P0.0
Rem with the config lcdpin statement you can override the compiler settings
'$GPGGA,012211.83,4119.6171,N,07730.0636,W,1,03,3.6,00522,M,,,,*36
'GPS Time, Latitude, Longitude Display
'set up variables
Dim Gps As Byte , X As Byte , Lont(6) As Byte , Latt(6) As Byte
Dim Lat As Byte , Latmin As Byte , Latfrac As Byte , Latns As Byte
Dim Lon As Byte , Lonmin As Byte , Lonfrac As Byte , Lonew As Byte
Dim Timt(6) As Byte
Dim Hours As Byte , Mins As Byte , Secs As Byte
Home
Cls
Cursor Off
Looploop:
Home
Upperline
Startloop:
Gps = Waitkey()
If Gps <> "$" Then Goto Startloop
Gps = Waitkey()
If Gps <> "G" Then Goto Startloop
Gps = Waitkey()
If Gps <> "P" Then Goto Startloop
Gps = Waitkey()
If Gps <> "G" Then Goto Startloop
Gps = Waitkey()
If Gps <> "G" Then Goto Startloop
Gps = Waitkey()
If Gps <> "A" Then Goto Startloop
Gps = Waitkey()
If Gps <> "," Then Goto Startloop
For X = 1 To 6
Gps = Waitkey()
Lcd Chr(gps) ;
Timt(x) = Gps
If X = 2 Then Lcd ":";
If X = 4 Then Lcd ":";
Next X
Timlop:
Gps = Waitkey()
If Gps = "," Then Goto Getlat
Goto Timlop
Getlat:
Lowerline
For X = 1 To 6
Getlat1:
Gps = Waitkey()
If Gps = "." Then Goto Getlat1
Latt(x) = Gps
Lcd Chr(gps);
Next X
Getlat2:
Gps = Waitkey()
If Gps <> "," Then Goto Getlat2
Gps = Waitkey()
Lcd Chr(gps) ; " ";
Latns = Gps
Gps = Waitkey()
Gps = Waitkey()
For X = 1 To 6
Getlon:
Gps = Waitkey()
If Gps = "." Then Goto Getlon
Lont(x) = Gps
Lcd Chr(gps);
Next X
Getlon1:
Gps = Waitkey()
If Gps <> "," Then Goto Getlon1
Gps = Waitkey()
Lcd Chr(gps);
Gps = Waitkey()
Gps = Waitkey()
Gps = Waitkey()
Locate 1 , 11
Lcd "Sat:"
Gps = Waitkey()
Lcd Chr(gps);
Gps = Waitkey()
Lcd Chr(gps);
Goto Looploop

