Operation of Hobby Servo Motor is very simple, it has only three wires, two of them (Red and Black) used to provide power and the third wire is used to provide control signals.All about Pulse width modulation (PWM) waves are used as control signals and the angular position is determined by the width of the pulse at the control input. In this tutorial we are using a servo motor having angle of rotation from 0-180° and angular position can be controlled by varying the pulse width between 1ms to 2ms.
Note : Please refer the datasheet of your Servo Motor, before using the program in this tutorial. Angular range and control pulse width are different for different servo motors.
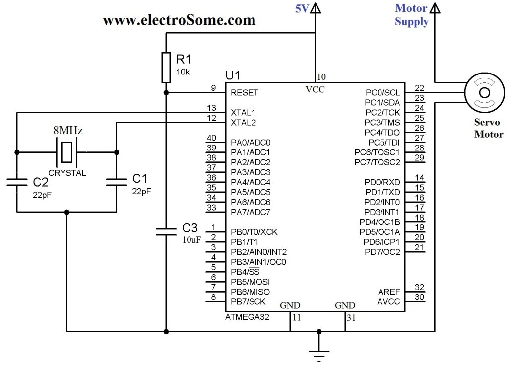
Circuit Diagram
8 MHz Crystal is used to provide the required clock for Atmega32 Microcontroller and 22pF capacitors are used to stabilize the operation of the crystal. 10K? resistor and 10?F capacitor is used to provide the required Power On Reset (POR) to the microcontroller. Control of servo motor is connected to the first pin of PORTC (RC0), which is declared as an output pin in the program.
Atmel Studio C Program
Code: Select all
#ifndef F_CPU
#define F_CPU 8000000UL // 16 MHz clock speed
#endif
#include <avr/io.h>
#include <util/delay.h>
int main(void)
{
DDRC = 0x01; //Makes RC0 output pin
PORTC = 0x00;
while(1)
{
//Rotate Motor to 0 degree
PORTC = 0x01;
_delay_us(1000);
PORTC = 0x00;
_delay_ms(2000);
//Rotate Motor to 90 degree
PORTC = 0x01;
_delay_us(1500);
PORTC = 0x00;
_delay_ms(2000);
//Rotate Motor to 180 degree
PORTC = 0x01;
_delay_us(2000);
PORTC = 0x00;
_delay_ms(2000);
}
}
Article courtesy of electrosome.com

