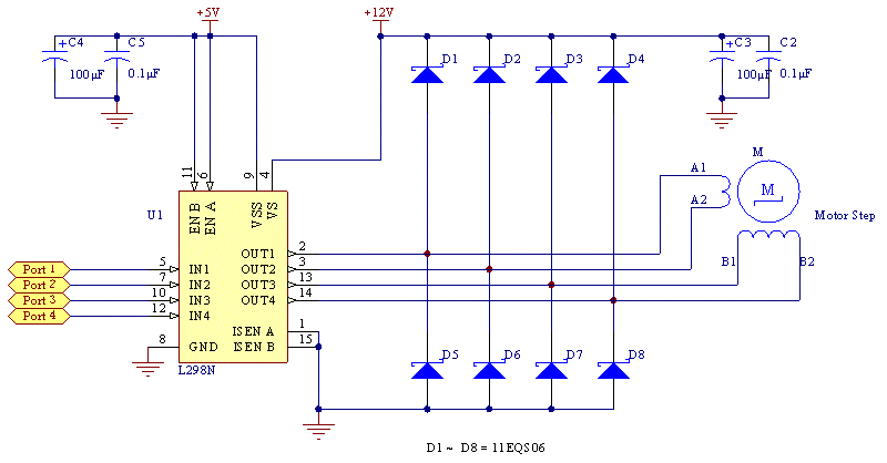
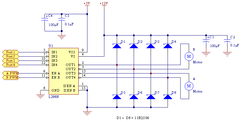
L298 circuit diagram for normal DC and stepper motors
L298 circuit diagram for normal DC and stepper motors
If you are from Sri Lanka, you can buy L298 IC or L298 module from TRONIC.LK.
- SemiconductorCat
- Major

- Posts: 455
- Joined: Mon Aug 22, 2011 8:42 pm
- Location: currently in hyperspace
Re: L298 circuit diagram for normal DC and stepper motors
D1 to D8 are Schottky diodes right?
Let me know the purpose of them.
Why we should use a schottky diode as a flyback diode?
Normally we use flyback diodes as IN4004,etc etc,the only requirement there is to have a large forward current
value(as stated in the wiki page).
Is that a necessary to use a schottky there?
Let me know the purpose of them.
Why we should use a schottky diode as a flyback diode?
Normally we use flyback diodes as IN4004,etc etc,the only requirement there is to have a large forward current
value(as stated in the wiki page).
Is that a necessary to use a schottky there?
Re: L298 circuit diagram for normal DC and stepper motors
Flyback diodes are pretty much about two issues - the amount of power they have to remove and how quickly they have to remove it.
In general, you don't really have to worry too much about either of these issues with a small toy motor. I use simple rectifier diodes as they are cheap and everywhere. In some cases, you may see examples using smaller and faster signal diodes. They can work as well with toy motors. It is only when you start using big motors that you might have to re-evaluate your diode selection.
I might add that the same pretty much applies to flyback diodes on relays. Small relays can use pretty much anything.
These type of diodes are usually rated by peak voltage and peak amp. Rectifier diodes are intended for 120 cycles per second or less, while signal diodes are intended to handle much higher frequencies of on and off. In real practice, the toy motor on an L298 is so undemanding that you usually won't blow up a diode if it can at least handle the voltage rating.
