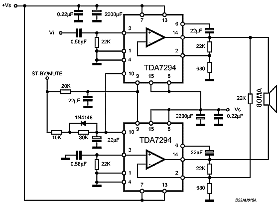
Here is a simple and easy to build general purpose 120W Amplifier with TDA7293 IC for process sound system. This amplifier was have the input for a radio, TV, stereo or other line level device. It also has a phone input for a record player, guitar, microphone or other non-amplified source. With the addition of a low pass filter at the input, it makes a great amp for a small sub-woofer.
Parts
R : 660 Ohm 1/4 W Resistor = 2 pcs.
R : 22K 1/4 W Resistor = 5 pcs.
R : 10K 1/4 W Resistor = 1 pcs.
R : 30K 1/4 W Resistor = 1 pcs.
C : 2200uF 35V Electrolytic Capacitor = 2 pcs.
C : 0.22uF Capacitor = 2 pcs.
C : 22uF Capacitor = 4 pcs.
C : 0.45uF Capacitor = 2 pcs.
U1,2 : TDA7294 100W DMOS AUDIO AMPLIFIER WITH MUTE/ST-BY
T1 : 50V Center Tapped 5 Amp Transformer
S1 : SPST 3 Amp Switch
S2 : DPDT Switch
F1 : 2 Amp Fuse
SPKR1 : 8 Ohm 120W Speaker
MISC : Case, Knobs, Line Cord, Binding Posts Or Phono Plugs (For Input And Output), Heat sinks For Q1 And Q2
- Board index
- Search
-
- It is currently Wed May 13, 2026 7:24 pm
- All times are UTC+05:30
120 Watt Audio Power Amplifier Circuit Diagram
Electronics & Electrical Engineering Topics
Return to “Electronics & Electrical Engineering”
Jump to
- Programmable Electronics
- ↳ Arduino
- ↳ Raspberry Pi
- ↳ Microcontrollers
- ↳ FPGA
- ↳ Digital Signal Processors
- ↳ Other
- Programming
- ↳ Web programming
- ↳ PHP & MySQL
- ↳ ASP & ASP.Net
- ↳ .Net & Other Programming
- ↳ .NET Programming
- ↳ Visual Basic Programming
- ↳ Java Programming
- ↳ C/C++ Programming
- Engineering
- ↳ Electronics & Electrical Engineering
- ↳ Embedded Systems
- ↳ Computer Science
- ↳ Software Engineering
- ↳ Data Structures & Algorithms
- ↳ Programming Languages & Compiler Theory
- ↳ Operating Systems
- ↳ Cryptography
- ↳ Computer Networks
- ↳ SQL & Database
- ↳ Computer Architecture
- ↳ Graphics & Vision
- ↳ Artificial Intelligence
- ↳ Neural Networks
- ↳ Multimedia
- ↳ Mathematics
- ↳ Other
- ↳ Control Systems & Robotics
- ↳ Mechanical
- ↳ Thermodynamics
- ↳ Fluid Dynamics
- ↳ Aerodynamics
- ↳ Manufacturing
- ↳ Energy
- ↳ Dynamics
- ↳ Statics
- ↳ Automobile
- ↳ Other
- ↳ Other
- Operating Systems
- ↳ Windows
- ↳ Linux
- ↳ Mac OS
- ↳ Android
- ????? ????
- ↳ ???????? ?????
- ↳ ??????? ???? ?????
- ↳ ????? ?????? ???? (Buy Guide)
- ↳ ??????? ???? ??????? (Where to buy)
- ↳ ????????? ???????? (Recommend - Complain - Review)
- General
- ↳ News & Announcements
- ↳ General Discussions
- ↳ Viruses, Trojans, Spyware and Adware
- ↳ Computer & Network Security
- ↳ Web Related
- Members Zone
- ↳ Project Assistance
- ↳ Advertising
- ↳ Jobs & Investment Opportunities
- ↳ Introductions
- ↳ Presents & Donations
- ↳ Entertainment
- ↳ Music & Albums
- ↳ Movies
- ↳ Games

