Dear Friends
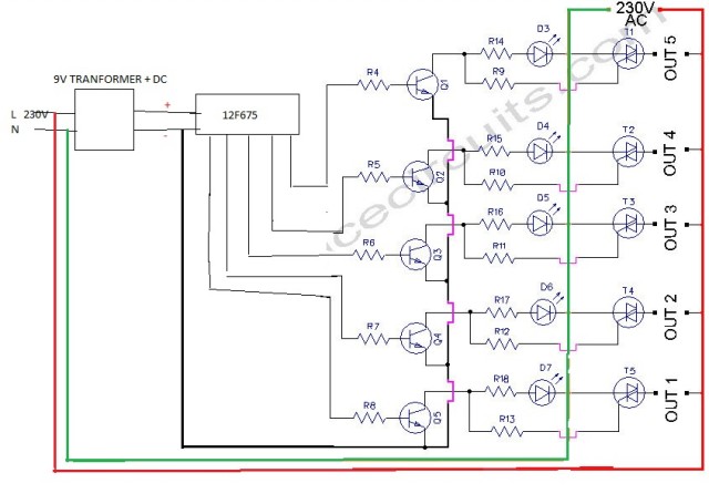
I make these circuits as per diagram. Please see attached picture.
This indication 4LEDs working properly.
Pic IC & Transistor Section is Working Correctly.
But when I give 230V to This BT138 triac Section, No any out put from triac.
Please help me resolve this problem.
AC + DC Circuts Help
-
GihanAsanka
- Sergeant Major

- Posts: 28
- Joined: Mon Aug 15, 2011 4:09 pm
Re: AC + DC Circuts Help
It may be a wrong pin connection. Please check your diagrame with below diagrames.


[ Post made via Mobile Device ]


[ Post made via Mobile Device ]

-
GihanAsanka
- Sergeant Major

- Posts: 28
- Joined: Mon Aug 15, 2011 4:09 pm
Re: AC + DC Circuts Help
Thanks for reply RKSk
But i need that circuts use with transformer. as my hand drowing diagramme
But i need that circuts use with transformer. as my hand drowing diagramme
Re: AC + DC Circuts Help
Problem is there. you have to connect the ground (-) of the circuit with neutral wire(which connected to LED).GihanAsanka wrote:Thanks for reply RKSk
But i need that circuts use with transformer. as my hand drowing diagramme
[ Post made via Mobile Device ]

-
GihanAsanka
- Sergeant Major

- Posts: 28
- Joined: Mon Aug 15, 2011 4:09 pm
Re: AC + DC Circuts Help
Rksk wrote:Problem is there. you have to connect the ground (-) of the circuit with neutral wire(which connected to LED).GihanAsanka wrote:Thanks for reply RKSk
But i need that circuts use with transformer. as my hand drowing diagramme
[ Post made via Mobile Device ]
If do like this, it will be ok
Re: AC + DC Circuts Help
Gihan,
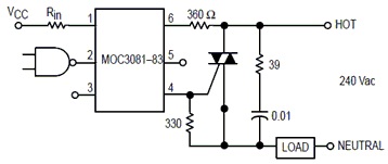
First of all, you must understand that there are proper ways to handle electronics. According to theory, you must never ever mix up DC side with 230VAC as you did. It could be too dangerous. So you will have to use opto-isolators to separate the DC side from AC. Have a look at the following diagram with BT138 Triac.
Notice that MOC3081 isolates the DC side from AC here. These types of opto-isolators are called Zero-cross Optoisolator Triac Drivers.
*Note that the 0.01 cap is a 400V one.
Have you ever heard of SSR or Solid State Relays. These types of relays have this functionality in-build. However, those are on the expensive side at the moment.
First of all, you must understand that there are proper ways to handle electronics. According to theory, you must never ever mix up DC side with 230VAC as you did. It could be too dangerous. So you will have to use opto-isolators to separate the DC side from AC. Have a look at the following diagram with BT138 Triac.
Notice that MOC3081 isolates the DC side from AC here. These types of opto-isolators are called Zero-cross Optoisolator Triac Drivers.
*Note that the 0.01 cap is a 400V one.
Have you ever heard of SSR or Solid State Relays. These types of relays have this functionality in-build. However, those are on the expensive side at the moment.
-
GihanAsanka
- Sergeant Major

- Posts: 28
- Joined: Mon Aug 15, 2011 4:09 pm
Re: AC + DC Circuts Help
TRONIC.LK wrote:Gihan,
First of all, you must understand that there are proper ways to handle electronics. According to theory, you must never ever mix up DC side with 230VAC as you did. It could be too dangerous. So you will have to use opto-isolators to separate the DC side from AC. Have a look at the following diagram with BT138 Triac.
OK Thanks Dear TRONIC.LK.
I know Thats very dangerous. But I show 90% equal circuts from "Seneth - Sipnena" magazine in 1993. pls see the attachment.
They mixed ac & Dc side.
https://robot.lk/images/smilies/icon_e_sad.gif
Re: AC + DC Circuts Help
Gihan,
I didn't say that you can't do it. Theoretically it is correct but too dangerous for a user such as you. When I advise as a person who has years of experience in electronics, I can't just let you go and get your hands burned
Since you are insisting on correcting the circuit, I'm going to tell you how to sort this out. But the risk is completely on to you. So please take extra care on handling this.
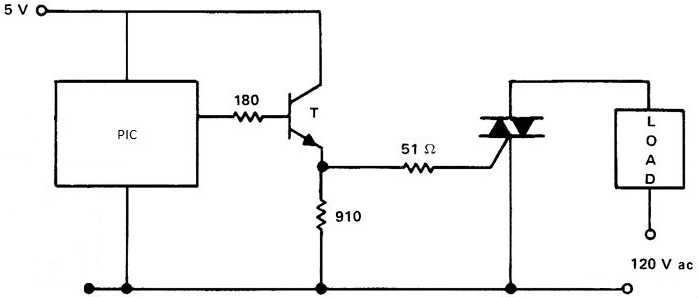
So first thing is to connect the Live wire (230VAC) only to the Triac. Then connect both Neutral and ground of the DC side to be the same. Remove those unnecessary diodes connected from Live to the transistor. In other words, change the circuit to be with same wiring as on the picture I attached above. I'm sure it will work now, but this is not the best way as said before
I didn't say that you can't do it. Theoretically it is correct but too dangerous for a user such as you. When I advise as a person who has years of experience in electronics, I can't just let you go and get your hands burned
Since you are insisting on correcting the circuit, I'm going to tell you how to sort this out. But the risk is completely on to you. So please take extra care on handling this.
So first thing is to connect the Live wire (230VAC) only to the Triac. Then connect both Neutral and ground of the DC side to be the same. Remove those unnecessary diodes connected from Live to the transistor. In other words, change the circuit to be with same wiring as on the picture I attached above. I'm sure it will work now, but this is not the best way as said before


