If you want to a variable DC voltage power supply circuit during 1.2V to 30VDC and can provide a current maximum to 5A. We may be have the many ways such as: to be modified the LM317 Variable Regulator 0-30V 1A by add the power transistor MJ2955 in circuit following Power supply regulator 1.2V-20V and 3V-6V-9V-12V 3Amp or will build the Variable DC regulator 0-30V 5A circuit to be well as well, But these methods. Rather cumbersome and wasting too money.
However we can build this circuit easily and cheap, By using the packages IC No. LM338 only one, Similar to the LM317 IC number, but it can supply up to 5A, as the circuit shown in Fig.
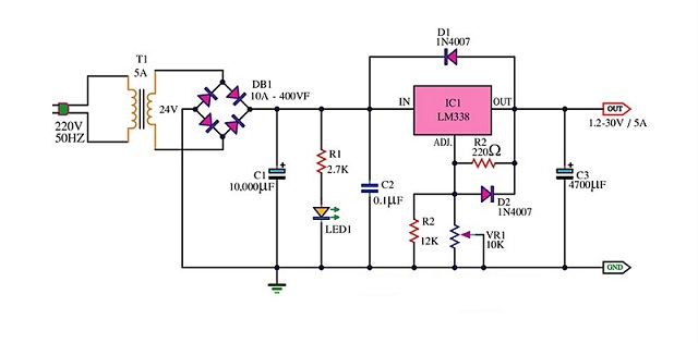
How this circuit works
The transformer T1 converts the AC 220V to 24 Vac, so be rectified the current by the bridge diode rectifier BD1 – 10A 400V. Until DCV has come out that the filter capacitor C1 is equal to 35 volt. The IC1 is the heart of the operation of this circuit. By the voltage output value obtained from the IC depends on the voltage value at the Adj pin of IC1, or can be varied by adjusting the VR1. However output voltage will be approximately equal to 1.25+1.25VR1/R1. The output voltage at the output pin of the IC1 is a more powerful filter with the capacitor C3.
Note: Install a good heat sink on LM338 IC. and all device has the poles.
LM338 based 1.2 – 30V 5A Adjustable Power Supply
Re: LM338 based 1.2 – 30V 5A Adjustable Power Supply
Buy LM338 from TRONIC.LK
- SemiconductorCat
- Major

- Posts: 455
- Joined: Mon Aug 22, 2011 8:42 pm
- Location: currently in hyperspace
Re: LM338 based 1.2 – 30V 5A Adjustable Power Supply
Isn't that C1 is the bulk capacitor and C2 is the filter capacitor? Please clarify in advance.
and it's very concise what D1 does. But D2 ? What is your original intension that you put D2 there?
Is that for same purpose of D1 (protection against capacitor discharge through spark transient HV effect)?
or you place it as a rubber diode as a voltage reference.Please advise.
--thanks in advance--
and it's very concise what D1 does. But D2 ? What is your original intension that you put D2 there?
Is that for same purpose of D1 (protection against capacitor discharge through spark transient HV effect)?
or you place it as a rubber diode as a voltage reference.Please advise.
--thanks in advance--
Re: LM338 based 1.2 – 30V 5A Adjustable Power Supply
You mention "bulk"... you should be referring "buck". No, it is a smoothing condenser. Buck is a a different method of connecting a cap in combination with a inductor coil which stores energy. Find more information at http://en.wikipedia.org/wiki/Buck_converter
LM338 is a linear regulator and refer to datasheet for more information.
LM338 is a linear regulator and refer to datasheet for more information.

