And thought to create something.
Then wrote this to make a Digital Clock with only PIC16F628A
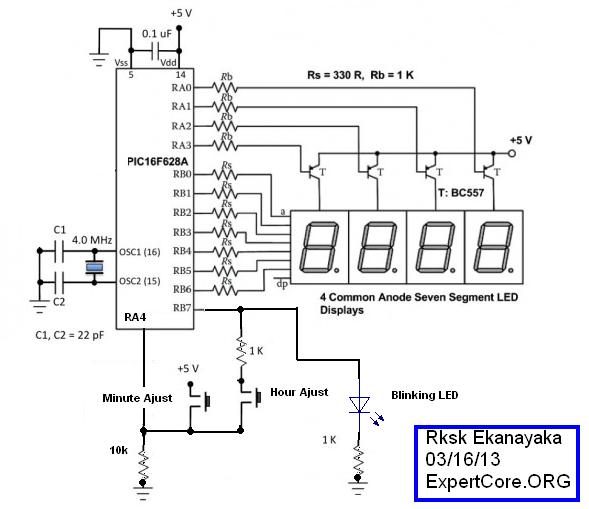
Below are some photos, a video, the circuit diagram and the mikroC code I wrote for this.
Also this clock is not 100% calibrated, so you have to do it manually.
My code is not well commented. So if you got any problem, feel free to ask it here.
[media]http://www.youtube.com/watch?v=15FkKL6vbOQ[/media]
Code: Select all
unsigned short i, DD0, DD1, DD2, DD3, DD4;
char temp=0;
unsigned short mask(unsigned short num) {
switch (num) {
case 0 : return 0x40;
case 1 : return 0x79;
case 2 : return 0x24;
case 3 : return 0x30;
case 4 : return 0x19;
case 5 : return 0x12;
case 6 : return 0x02;
case 7 : return 0x78;
case 8 : return 0x00;
case 9 : return 0x10;
} //case end
}
unsigned int counter = 0;
char second = 0;
char hour = 12;
char minute = 0;
void interrupt(){
if(PIR1.TMR1IF){
counter++;
TMR1H = 0xD8;
TMR1L = 0xF0;
if(counter >= 25) {
counter = 0;
second++;
if (second >= 60){
second = 0;
minute++;
if (minute >= 60){
minute = 0;
hour++;
if (hour >= 13){
hour = 1;
/*
you can add calibration here,
just increase or discrese second or/and minute
Ex: minute -= 2
second -= 5
*/
}
}
EEPROM_Write(4,minute);
EEPROM_Write(2,hour);
}
}
PIR1.TMR1IF = 0;
if (temp > 0) temp--;
}
}
void main() {
CMCON |= 7;
TRISB = 0b00000000;
TRISA = 0b00110000;
PORTB = 0x00;
PORTA = 0x00;
hour = EEPROM_Read(2);
minute = EEPROM_Read(4);
TMR1H = 0xD8;
TMR1L = 0xF0;
T1CON.T1CKPS1 = 1;
T1CON.T1CKPS0 = 0;
PIE1.TMR1IE = 1;
INTCON.PEIE = 1;
INTCON.GIE = 1;
T1CON.TMR1ON = 1;
do {
if (PORTA.B4 == 1 && temp == 0){
PORTB.B7=0;
if (PORTA.B4==0)
{
hour++;
if (hour >= 13) hour = 1;
}
else
{
minute++;
if (minute >= 60) minute = 0;
}
temp = 12;//doesn't get another button click until a half of second
}
DD0 = minute%10;
DD0 = mask(DD0);
DD1 = (minute/10);
DD1 = mask(DD1);
DD2 = hour%10;
DD2 = mask(DD2);
DD3 = (hour/10);
DD3 = mask(DD3);
if (counter > 12) DD4 = 1;
else DD4 = 0;//blick the LED onece a second
for (i = 0; i<=50; i++) {
PORTB = DD0;
PORTA = 1;
delay_ms(1);
PORTB = DD1;
PORTA = 2;
delay_ms(1);
PORTB = DD2;
PORTA = 4;
delay_ms(1);
PORTB = DD3;
PORTA = 8;
delay_ms(1);
PORTB = 0xFF;
PORTA = 0;
PORTB.B7 = DD4; // turn on/off blicking LED
delay_ms(1);
}
} while(1); // endless loop
}Please don't copy paste this on your blog or website, just add a link to this page if you are copying.
Also begginers, please try to learn without just copiyng this.





